12月6日,湖南长沙市
岳麓区潭州大道荷叶路口
一辆救护车与一辆水泥罐车
发生相撞事故,造成1死4伤
记者从长沙市公安局交警支队相关负责人处了解到,事件发生后,交警部门及时赶赴现场处置,目前交警部门正在进行事故调查。
记者获取的一段行车记录仪记录的现场视频显示,涉事救护车从远处带着笛声呼啸驶来,行至事发路口时与一辆水泥罐车相撞。
事发瞬间,由于惯性作用,救护车尾部车门被打开,一男子连同救护担架被甩出了车外数米。
另据多段视频显示,涉事的救护车印有“长沙120”字样,被甩出的男子躺在救护车旁,身下方留有一片血迹,救护车被撞一侧发生扭曲。
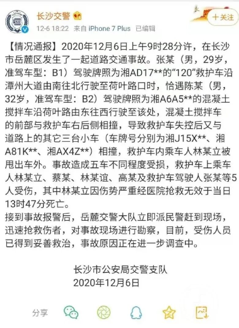
据长沙市公安局交警支队通报称,2020年12月6日上午9时28分许,在长沙市岳麓区发生了一起道路交通事故。
张某(男,29岁,准驾车型:B1)驾驶牌照为湘AD17**的“120”救护车沿潭州大道由南往北行驶至荷叶路口时,恰遇陈某(男,32岁,准驾车型:B2)驾驶牌照为湘A6A5**的混凝土搅拌车沿荷叶路由东往西行驶至该处,混凝土搅拌车的前部与救护车右后侧相撞,导致救护车失控后又与道路上的其它三台小车(车牌号分别为湘J15X**、湘A81K**、湘AX4Z**)相撞,救护车内乘车人林某立被甩出车外。
通报称,事故造成五车不同程度受损,救护车上乘车人林某立、蔡某、林某谊、高某及救护车驾驶人张某等5人受伤,其中林某立因伤势严重经医院抢救无效于当日13时47分死亡。
目前,受伤人员已得到妥善救治,事故原因正在进一步调查中。
7日下午,长沙市120急救中心办公室工作人员介绍,他们正在处理此事,具体情况以交警部门发布的情况为准。
另据岳麓区坪塘镇居民介绍,事发当日早上,死者林某立在其小区门口被车碰伤,随后叫来救护车送医,不想在途中出事。
湖南闻胜律师事务所律师刘凯介绍,本次事故中涉及的责任划分需要交警部门结合现场情况进行判定,相关当事人对于交警部门作出的事故认定不服,可以申请复议。