|
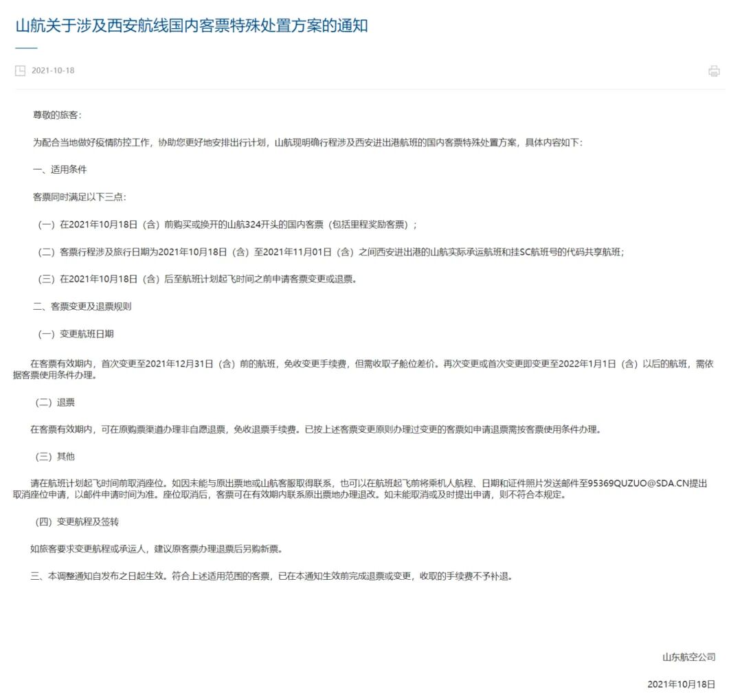
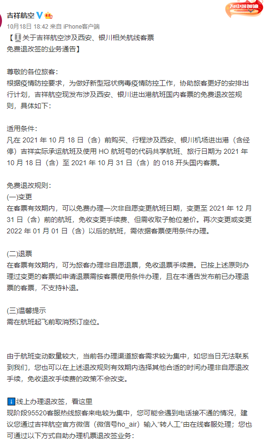
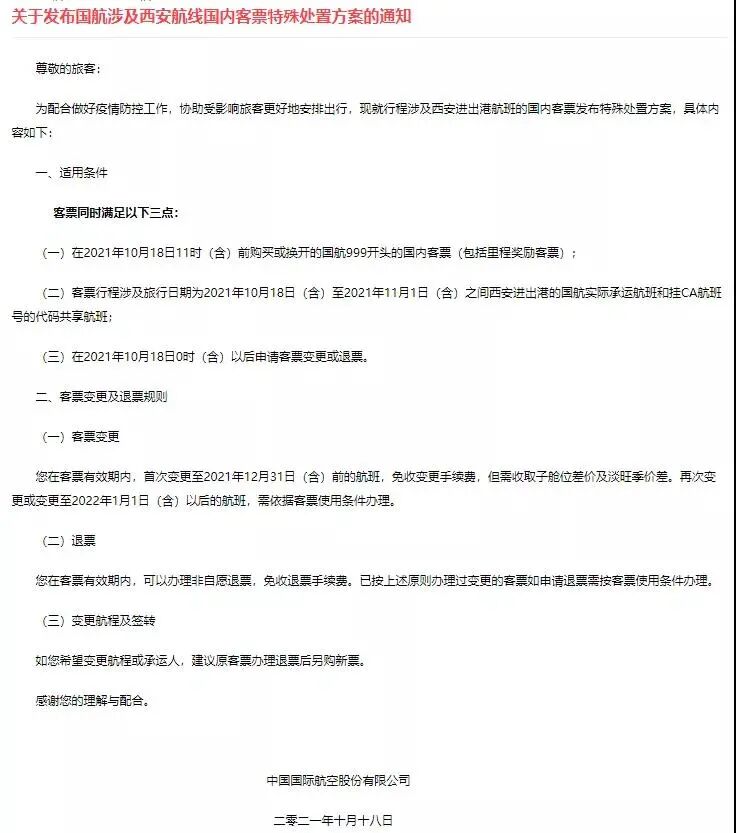
劝返、查验、测温、退改签……陕西疫情防控最新措施!(一)出入口封闭收费站 连霍高速西渭段港口收费站出口,渭玉高速蔺店收费站出入口,合铜高速白水北收费站出口封闭。 (二)收费站出口间断性放行 京昆高速西禹段龙门工业园收费站出口西安方向间断性放行。 (三)收费站出口管控措施 1.西安绕城高速:长安西、长安东、曲江收费站出口对所有外省客车、货车从省外入陕需持48小时内核酸检测阴性证明,测体温、查验身份证、行程码、健康码登记通行。西高新收费站出口对所有高风险地区要求持48小时核酸证明,扫码登记,无核酸证明劝返,对冷链运输车辆(食品类)人员和食品查验48小时内核酸检测阴性证明、测温、身份证、行程码、健康码并登记。纺织城、香王收费站出口对所有外省客车、货车从中风险地区来需持48小时内核酸检测阴性证明、测体温、查验身份证、行程码、健康码登记通行,从高风险地区入陕车辆一律劝返。河池寨、丈八南、丈八北收费站出口对高风险地区人员查验48小时内核酸检测阴性证明、扫码登记,由防疫站接走集中隔离,无核酸证明劝返,对中风险地区人员查验48小时内核酸检测阴性证明、扫码登记,由社区管委会接走并居家隔离,对冷链运输车辆(食品类)人员测温、查验身份证、行程码、健康码并登记。杏园南、杏园北收费站出口对外省车辆进行检查,对甘肃、内蒙、宁夏高风险地区车辆人员进行重点检查,需持48小时内核酸检测阴性证明,登记、测温、行程码、健康码为绿色登记放行,无核酸检测证明劝返,对冷链运输车辆(食品类)人员测温、查验身份证、行程码、健康码并登记。未央南收费站出口对来陕返陕人员必须持48小时以内核酸证明,绿码测温放行,无核酸检测证明劝返(重点核查甘肃、内蒙、宁夏地区车辆人员),对冷链运输车辆(食品类)人员测温、查验身份证、行程码、健康码并登记;未央北收费站出口对冷链运输车辆(食品类)人员测温、查验身份证、行程码、健康码并登记。新筑收费站出口对中高风险地区车辆一律劝返,其他省份外地车辆人员需测体温、48小时核酸证明、身份证、行程码、健康码,(重点核查甘肃、内蒙、宁夏地区车辆及人员),对外省车辆实施"点对点"管控措施,对冷链运输车辆(食品类)人员测温、查验身份证、行程码、健康码并登记。汉城收费站出口对冷链运输车辆(食品类)人员测温、查验身份证、行程码、健康码并登记。田王收费站出口对冷链车进行查验需提供司机和货物的48小时核酸检测。 2.京昆高速西汉段:三星、鄠邑收费站出口劝返中高风险地区的车辆,对其他外省牌照的车辆人员查验48小时内核酸检测阴性证明并查码测温登记,对冷链运输车辆查验核酸检测及货物检疫报告,对不符合要求的劝返。涝峪收费站对中高风险地区的车辆和人员测温查码登记;且需提供48小时内核酸检测证明,无证明劝返,对冷链运输车辆查验核酸检测及货物检疫报告,不符合要求的劝返。纸坊、金水收费站测温查码登记通行,劝返中高风险地区的车辆。朱雀收费站对江苏、南京、郑州、成都等地区的车辆进行劝返,对其他高中风险等地区牌照车辆人员测温查码登记并查验48小时内核酸检测阴性证明,对冷链运输车辆查验核酸检测及货物检疫报告,不符合要求的劝返。大河坝收费站劝返中高风险地区及9个边境(广东、广西、云南、西藏、新疆、内蒙古、吉林、辽宁、黑龙江)地区的车辆,对其他省外地区车辆人员查码测温登记,查验48小时内核酸检测报告。 3.连霍高速西渭段:灞桥收费站出口对云N、苏K、豫N、鄂H、沪地区牌照车辆查验,抽查外地牌照车辆;对甘A及中高风险地区车辆人员查验48小时内核酸检测阴性证明,对冷链运输车辆检查。豁口收费站出口对中高风险地区车辆人员查验48小时内核酸报告,对冷链车辆查验货物核酸证明、人员核酸证明,并扫三级健康码,无证明、扫码不合格劝返。新丰收费站出口对冷链车辆人员扫码、查验核酸检测报告。临潼收费站出口对云、苏、豫、川、辽、湘、闽、鄂部分地区车辆查验48小时内核酸检测阴性证明,黄码劝返,红码隔离;对外省车辆查询14天行程码;如14天内有出省记录要求48小时内核酸阴性证明。兵马俑收费站出口对中高风险地区的车辆人员查验48小时内核酸报告。渭南东收费站出口查验所有外省地区牌照车辆,对江苏、张家界、南京、郑州等中高风险地区车辆查验48小时内核酸检测报告。渭南西收费站出口除陕E籍车牌,其余车辆均需查验行程码,对中高风险地区车辆需查验48小时内核酸检测报告。华州西收费站出口对中高风险地区车辆人员测温查码登记,查验48小时内核酸检测报告,异常码就地隔离。华州收费站出口对外省人员查验48小时内核酸检测阴性证明。罗敷收费站出口对除陕E车辆以外的所有车辆查验健康码,中高风险地区的人员需要提供核酸证明。华阴收费站出口对京、沪、湘、苏、川、辽、闽、豫、鄂、琼、鲁、蒙、云部分地区牌照车辆劝返,自中高风险地区返回车辆的本地人员移交镇办处置,除陕E车辆外所有车辆查验健康码;进口冷链食品配送车辆需具有海关进口货物报关单、出入境检验检疫证明、首站口岸进口冷链食品页经消毒证明、新冠核酸检测报告。 4.连霍高速西宝段:阿房宫收费站出口对内蒙籍牌照车辆进行查验,同时对冷链车辆进行查验,需提供核酸检测及进口手续,其余车辆随时抽查;三桥收费站出口对所有车辆人员测温,查验身份证、行程码、健康码并做登记;对陕西省以外地区的人员查验48小时内核酸检测阴性证明;咸阳南收费站出口对冷链车辆进行查验,需提供核酸检测及进口手续;杨凌、杨凌西收费站出口对西安籍牌照车辆人员及外省中高风险区车辆人员做核酸检测。 5.沪陕高速西商段:华胥、蓝田、玉山收费站出口中高风险地区车辆和通行大数据异常人员,需持48小时内核酸检测报告,无核酸检测报告劝返或隔离。灞源收费站出口对所有冷链车和高风险地区车辆进行测温和扫码登记检查。商洛、板桥、华阳(原洛南)、腰市收费站出口对所有人员扫码登记,外省人员查验48小时内核酸证明及健康码,中高风险地区人员劝返或者社区单位接回观察。 6.京昆高速西禹段:港务区收费站出口对外省车辆及冷链车辆需持48小时内核酸检测报告。高陵、阎良收费站出口对外省车辆需持48小时内核酸检测报告,或7天在陕行程码信息。富平收费站出口对外省车辆人员需持48小时内核酸检测报告或现场核酸检测。荆姚、蒲城、澄城收费站出口对外省车辆人员扫码测温,对中高风险地区人员需持核酸报告,疑似及重点人员需隔离观察。孙镇收费站出口对外省车辆人员扫码测温并登记。合阳收费站出口对所有车辆人员扫码测温,对中高风险地区人员持核酸报告,疑似及重点人员隔离观察。芝川收费出口对外省、省内(除西安和中高风险区域)车辆人员查验行程码、测量体温,对西安、中高风险地区人员需持48小时核酸报告或现场核酸检测。龙门收费站出口对外省车辆人员扫码测温,中高风险地区人员需持48小时内核酸检测报告或现场核酸检测。韩城、龙门工业园收费站出口对省内车辆人员扫码测温,对外省车辆需持48小时内核酸检测报告或现场核酸检测。 7.福银高速蓝商段:蓝关收费站出口对冷链车进行逐车查验并登记;辋川收费站出口对中高风险地区人员查验48小时核酸证明、查验身份证、测温查码登记,无核酸证明劝返,对冷链车进行逐车查验登记;葛牌收费站出口对中高风险地区人员查验48小时核酸证明、查验身份证、测温查码登记,无48小时核酸检测证明的人员进行劝返,对冷链车进行逐车查验登记;杨斜、商洛西、南城子收费站出口对中高风险区域来商返商人员一律劝返,如不能劝返或不具备劝返条件的立即由卫健部门"点对点"转运至集中隔离点,重点边境省份和中高风险地区所在省份其他来商返商人员,一律定向分流,交由目的地村、社区或者单位,负责24小时排查监测,其他外省来商返商人员,一律查验48小时内核酸证明井查验健康码。 8.包茂高速西镇段:韦曲收费站出口对中高风险地区车辆进行劝返或隔离,对省外低风险地区人员测温查码登记,黄码人员劝返或出示48小时内核酸检测并登记放行。太乙宫收费站出口对中高风险地区车辆及人员劝返,由中高风险地区返回的本地人员居家监测或隔离,红码人员立即管控隔离。营盘出口所有车辆进行扫码登记,外地车辆需持48小时核酸检测报告,无检测报告劝返。柞水出口陕A,陕U车辆进行扫健康码、行程码登记,全绿方可通行。外地车辆需持48小时核酸检测报告,无检测报告劝返。塔云山、镇安收费站出口对所有车辆人员查验码测温并查验疫苗接种情况,对省外返回人员查验48小时内核酸检验报告,无报告的中高风险地区人员劝返或隔离。 9.包茂高速西耀段:泾阳收费站出口对中高风险地区车辆人员劝返,对非中高风险冷链车辆检查司机和所载物品48小时以内核酸报告、货物编号。铜川新区收费站出口对中高风险地区车辆扫码、测温、登记,特殊情况上报疫情指挥中心处置,其他地区车辆测温登记。泾河新城收费站出口对中高风险地区车辆检查登记,人员集中隔离;对进口冷链车辆检查司机和所载物品48小时以内核酸报告、货物编号。 10.西咸北环线高速:高陵西收费站出口对中高风险地区车辆人员查验48小时内核酸检报告,测温、查码并登记。零口、新市、永乐东收费站出口对中高风险地区车辆人员查验48小时内核酸检测阴性报告、测温、查验身份证、健康码并登记;冷链车辆需持有48小时内核酸证明。 11.渭玉高速:渭南北、卤阳湖收费站出入口对云南、江苏、辽宁、四川、湖南、湖北、河南、福建等中高风险地区车辆及人员进行扫码及检查登记,劝返或隔离。桥南收费站出口对境外和国内中高风险地区及其所在县(市、区、旗)来返临渭人员进行隔离;对边境省份和国内中高风险所在省份(不含中高风险地区所在设区市)来返临渭人员进行核酸检测和健康监测;对其他来返临渭人员查验48小时内核酸检测阴性证明或进行核酸检测。蒲城东收费站出口对中高风险地区车辆确需入蒲(运输物资、出差等)来人或有14天旅居史人员或红码人员进行隔离;对中高风险地区所在市的其他县区、中高风险地区所在省份和边境省份来人或有14天旅居史人员以及其他省外人员测温、扫码、查验48小时核酸证明;对所有冷链车辆人员测温、验码、查验48小时核酸证明及货物检疫消杀等相关证明。厚镇、高塘收费站出口对中高风险地区的车辆人员进行扫码,查看行程卡绿码放行,码异常就地隔离。 12.榆蓝高速黄蒲段:罕井收费站出口对中高风险地区车辆人员劝返,如需入蒲人员进行隔离,对中高风险地区车辆人员进行点对点转运,居家隔离,对陕A、陕U籍牌照车辆人员需持48小时核酸检测报告或现场核酸检测。白水收费站出口对从中高风险地区(西安、甘肃、内蒙、宁夏等)返回白水的本地居民需持48小时核酸检测报告并由本地居民接应方可进入白水县城,对其余车辆人员需扫行程码及健康码。史官收费站出口对中高风险区直接劝返,外省低风险区持48小时内核酸检测报告,登记测温,对所有人员扫码,有西安或甘肃行程的车辆人员需持48小时核酸检测报告。 13.合铜高速:同家庄、合阳北收费站出口对中高风险地区车辆人员劝返或隔离,对其它省外地区的人员查验48小时内核酸检测证明。王庄收费站出口对入境人员和中高风险地区及其所在县、市人员进行隔离;对中高风险地区所在省、边境省份(广东、云南、新疆、西藏、广西、黑龙江、吉林、辽宁、内蒙古自治区)人员进行核酸检测和健康监测;其他省份和省内来澄返澄人员查验48小时核酸检测证明。冯原收费站出口对中高风险地区的省外车辆劝返,对中高风险地区返回的本地车辆人员进行集中隔离和核酸检测,对涉及边境地区和中高风险地区省份的人员进行核酸检测和健康监测,对其他地区来澄返澄人员查验48小时内核酸检测证明。林皋收费站对中高风险及健康码为红色的货运车辆人员一律劝返,对途径中高风险地区货运车辆人员需持48小时内核酸检测报告,省内货运车辆人员扫码正常后放行;对绿通车辆人员疫苗接种记录、扫码、测温查验正常后,由企业开具证明后完善人员接管手续,并在6小时内离白;冷链车辆需持48小时内核酸检测,疫苗接种记录、扫码、测温正常后由市场监督局管控。 14.古镇高速:杨家河、镇巴收费站出口所有车辆人员查看行程卡,绿码人员正常放行(若行程码中有星号且未持有48小时内核酸检测报告的人员,进行现场取样检测后登记放行),黄码、红码人员乘坐专用车辆前往镇巴县指定地点隔离。 15.福银高速西长段:六村堡出口对所有外地车辆检查48小时核酸证明,无则全部劝返或进行现场核酸检测。 16.沪陕高速商界段:商洛东、棣花、丹凤收费站出口对中高风险地区车辆劝返,其它外省人员需持48小时内核酸检报告。竹林关收费站出口对中高风险地区车辆劝返,商洛市以外人员一律查验48小时内核酸检测证明,并对重点边境省份和中高风险地区所在省(除中高风险地区所在市、县区)的人员实行定向分流。金丝峡收费站出口对中高风险地区车辆人员劝返,如必下则实施隔离。过风楼、商南西收费站出口对中高风险地区人员劝返,对外省低风险地区人员查验48小时内核酸检报告。 17.榆蓝高速延黄段:云岩收费站出口所有车辆人员健康码正常即可通行。交里收费站出口省内车辆绿码通行,外省车辆需持48小时内核酸检测证明。 18.福银高速商漫段:闫村、高坝、天竺山、漫川关收费站出口对中高风险地区车辆劝返,对重点边境省份和中高风险地区所在省(除中高风险地区)人员,交由目的地管理,其他外省人员需持48小时内核酸检测证明。 19.水阳高速:山阳、色河铺收费站出口对中高风险地区车辆劝返,对重点边境省份和中高风险地区所在省(除中高风险地区)人员交由目的地管理,外省人员需持48小时内核酸检测证明。户家塬、凤凰东、凤凰西收费站出口对宁夏、内蒙、甘肃、西安地区车辆人员需持48小时内核酸阴性证明,其它省份地区车辆人员查验行程码和健康码。 多家航司发布涉西安航线客票退改方案受近期陕西、甘肃等地突发疫情影响,多家航空公司发布涉西安航线客票退改方案及特殊处置方案,协助旅客更好的安排出行计划,降低疫情传播风险。 西安咸阳机场温馨提示:请广大旅客及时关注目的地的疫情防控政策;如有需要,请按照各航空公司退改方案办理相关业务。 四川航空 东方航空 中国国航 海南航空 吉祥航空 山东航空 来源:第一新闻 如有侵权 请联系删稿 |






