
2022年清明节陕西全省收费公路继续执行重大节假日小型客车(7座及以下)免征通行费政策,免费通行时间为4月3日0时至4月5日24时,高速公路以车辆驶离出口收费车道时的联网收费系统时间为准,普通公路以车辆通过收费站收费车道的时间为准。为保障清明节期间全省公路安全畅通,方便广大司乘驾车出行,陕西省高速公路收费中心和陕西省公路局根据历史数据规律,综合疫情防控、天气预报、免通政策及突发事件等因素,对全省公路网运行形势进行了分析预判,供大家出行参考。
根据陕西省气象局预测,清明假期前期全省多云天气为主,5日陕南南部将出现降水天气过程。4月5日:陕北晴间多云,关中、陕南阴天间多云,陕南南部有小雨。清明假期有阴雨天气,降水天气易造成道路湿滑、能见度降低,通行率降低,造成拥堵风险较高。请交通出行及时关注天气变化,提前做好防范措施。目前我省疫情已总体控制,社会生产生活秩序逐步恢复。受踏青旅游、回乡祭祖以及免通政策叠加影响,预计今年清明节全省高速公路网流量较平日增幅较大,与去年相比有所减少。预计2022年清明节全省高速公路交通流量将呈现“前低后高”的趋势,节日最后一天为出行高峰。假期三天陕西全省高速公路网收费站出口总车流量将达到429万辆,日均143万辆,是平日流量的1.3倍,较2021年清明节下降18%,较2020年清明节增长3%。具体预测数据见下图。

2022年清明期间高速公路路网出口日均流量预测
预计2022年清明节全省普通公路交通流量将呈现“前低后高”的趋势。清明假期期间,我省普通公路网日均交通量约为5200辆,是平日流量的1.1倍,较2021年清明节交通量基本持平。

2022年清明期间普通公路路网出口日均流量预测
节日期间流量高峰预计出现在4月5日(清明节假期最后一天),当天全省高速收费站出口流量预计达到148万辆。从时段分布来看,节日期间12时-20时为流量高峰时段,重要城市收费站容易出现拥堵排队现象。

2022年清明期间各时段流量预测
清明节期间流量较大的收费站多集中在西安周边。收费站出、入口流量较大的收费站主要有六村堡、汉城、曲江、灞桥、新筑、长安路、高新区、杏园、机场西、三桥。
表 1 清明节收费站出口车流量较大站点预测

表 2 清明节收费站入口车流量较大站点预测

清明节期间我省公路预计基本畅通运行,但流量较大的重要节点、城市出入口路段极有可能出现短时饱和缓行的情况。
表 3 清明节期间我省公路易堵区间

根据历史统计,清明节期间全省高速公路突发事件多发路段主要有:西安绕城高速曲江至纺织城之间;连霍高速临潼段渭南东至华州西之间;连霍高速临潼段新丰收费站至渭南西服务区之间;京昆高速西汉段皇冠至宁陕之间;包茂高速西耀段聂冯收费站至吕小寨立交之间。请过往上述路段司机朋友谨慎驾驶,注意行车安全。全省普通干线公路交通事故多发段主要集中在:S107关中环线环山段、G108京昆线韩城段、G210满防线铜川段、G244乌江线宝鸡段、G327连固线韩城段、G210满防线耀州段。清明节期间,全省公路网施工情况如下,请通行施工路段的车辆提前减速、谨慎通过。
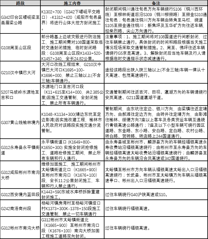
表 4 全省高速公路施工路段一览表

表 5 全省普通公路施工路段一览表

无论是否在免费时段驶入高速,只要在免费时段内驶出高速,都不会收取通行费,但超过免费时段下高速,则会被收取全程费用。取消高速公路省界收费站后,跨省车辆通行计费里程较长,建议大家在免费时段结束前提前驶出高速,再重新驶入,确保前段行程享受免费。避免因道路拥堵、路线不熟等其他原因错过免费时段,导致缴纳较高的全程费用。因属地疫情防控,我省部分高速公路收费站出口设有检查点,卫健疾控、公安交警部门对中高风险地区(外省)车辆人员进行劝返或隔离,其余车辆人员须配合进行测温登记、扫码或查验核酸检测报告,具体详情可通过“陕西交通12122”微信公众号“路况信息”栏目查询。截止3月29日10时,全省国省干线公路共设置疫情防控点113个,其中省界30个。受疫情防控查验影响,通过部分疫情防控点路段实行交通管制或通行缓慢。
表 6 全省普通公路省界防控点

表 7 疫情防控点路段通行情况表

节日期间,陕西交通服务热线(12328&12122)24小时提供热线电话服务,每日定时与省内多家广播电台播报即时路况,并通过“陕西高速”APP、头条号,“陕西交通12122”微博、微信,官方网站(http://www.sx12122.com)等渠道发布相关出行信息。拨打029-12122或029-12328遇忙时,也可通过“陕西交通12122”微信服务号、新浪微博、“陕西12122”微信订阅号、“陕西高速”头条号及陕西省高速公路收费中心网站自助查询或咨询客服。
表8 交通服务热线电台路况播报频段及时间

“陕西交通12122”微信服务号、“陕西12122”微信订阅号为司乘人员提供高速公路路况视频点播、收费标准、路况信息、预约通行等多项服务,各收费站、道路、服务区实时视频可通过“智慧出行-高速直播”模块查询。您对我们公路工作人员提供的服务有任何不满和质疑,可向陕西交通服务热线(12122)或陕西交通运输服务监督电话(12328)反映,我们将及时受理您提交的投诉举报。节日期间陕西交通服务热线(12328&12122)24小时开通求助救援通道,当您行驶在公路上遭遇突发状况,可直接拨打热线电话029-12122或029-96113求助。建议公众出行前规划好出行时间和线路,错峰错时出行,及时了解流量较大路段的路况信息,发现拥堵时可选择其他高速公路或利用并行普通干线公路进行绕行。在普通干线公路和农村公路开车行驶中要特别注意观察交叉路口的非机动车和行人、在驾驶中不抢道、不占应急车道、不连续变道,不要在高速公路匝道口附近停车,注意不要超速行驶。
来源:第一新闻
如有侵权 请联系删稿