|
4月5日起,这项费用再上调!燃油附加费标准调整一个月后,国内航空公司燃油附加费再次调整。 3月31日,红星新闻记者从同程旅行、去哪儿等平台获悉,根据目前接到海南航空、东方航空、大新华航空等国内航空公司的消息,将于4月5日调整国内航线旅客运输燃油附加费征收标准,这也意味着4月5日(出票日期)起,国内部分航空所有国内航班调整燃油附加费征收标准。
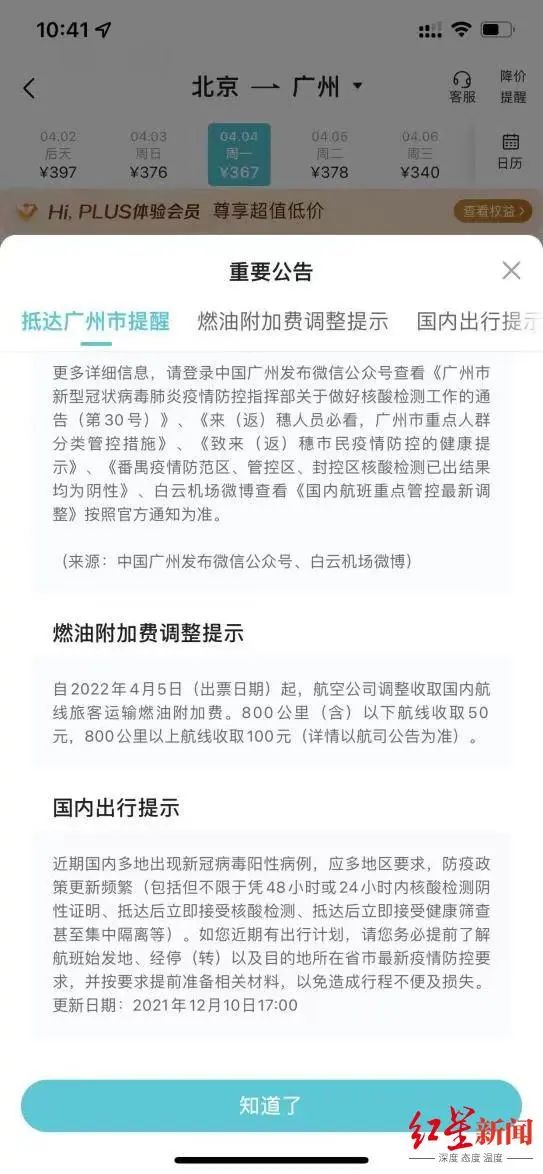
▲去哪儿平台截图 同程旅行接到的通知显示,国内航线燃油附加费收取标准:800公里(含)以下航段,每位旅客收取人民币50元;800公里以上航段,每位旅客收取人民币100元。通知还显示,儿童(含无成人陪伴儿童)以及按民航局规定享受成人公布普通票价50%优惠的革命伤残军人和因公致残的人民警察旅客,燃油附加费实行减半收取,即:800公里(含)以下航段,每位旅客收取人民币20元;800公里以上航段,每位旅客收取人民币50元。婴儿旅客免收燃油附加费。 湖南航空已向红星新闻确认上述消息。该公司表示,自2022年04月05日(含)(出票日期/旅行日期)起征收标准调整。 去哪儿相关负责人表示,按照此次燃油附加费的调整,在不包括国产飞机免基建费的情况下,成人票国内线出行附加成本将从100元起步,800公里以上的航线,机场建设费加上燃油费将达到150元。记者搜索显示,成都天府国际机场至广州白云国际机场的飞行距离为1166公里,按规则成人单程机票将收取100元燃油附加费。北京首都国际机场至大连周水子国际机场飞行距离为579公里,按规则成人单程机票将收取50元燃油附加费。 据悉,此次恢复征收国内航线燃油附加费与近期国内航空燃油价格上涨有关。由于供应紧张以及地缘政治紧张局势持续,国际油价环比2月涨幅明显。 如果乘客在通知生效前购买机票,而后改签,怎么办?据去哪儿机票业务负责人介绍,如果乘客在4月5日前购买了一张4月10日出行的机票,即使乘客4月9日改签,只需按照航司规定支付改期费用即可,不用多收取燃油附加费。 去哪儿大数据研究院院长兰翔分析,此次燃油附加费调整是由于油价上涨导致,据去哪儿平台数据显示,3月份调整燃油附加费之后,平均每张机票燃油附加费支出环比2月增长一倍。3月27日,全国民航将开始执行2022年夏秋航季航班计划,换季以后国内航司短航线比例减少,换季之后航距被拉长,一定程度上减轻航油燃油价格上涨带来的成本。 2018年6月5日,航空公司恢复征收国内航线燃油附加费,此后不到一年时间里,国内航线燃油附加费经历三次上调。而后自2018年12月5日开始下调,直至2019年1月5日,航空公司暂停收取国内航线燃油附加费。2021年11月5日,因航油价格上涨导致国内航空公司再次征收燃油附加费后,于2022年1月5日起暂停征收。2月5日航空公司再次恢复征收国内航线燃油附加费,3月5日开始调整征收标准,一个月后标准再度调整。 来源:红星新闻 如有侵权 请联系删稿 |

