|
撑不住了?知名品牌破产清算!北京宝沃破产清算获受理 4月8日,北京宝沃向法院申请破产清算。法院认为,本案中,北京宝沃不能清偿到期债务,且审计报告显示其全部资产不足以偿付全部负债,北京宝沃属于破产适格主体,已具备破产原因,依照《中华人民共和国企业破产法》,裁定受理北京宝沃汽车股份有限公司的破产清算申请。
福田汽车表示,自2021年年底以来,北京宝沃出现了生产经营所必需的相关资产被北京市第三中级人民法院查封、北京宝沃临时股东大会决议判断北京宝沃不再具备持续经营能力等情形。基于上述,公司披露了《2021 年年度业绩预亏公告》,对北京宝沃相关事项计提大额减值准备。 福田汽车称,北京宝沃破产清算事项不会影响公司现有主营业务,不会对公司的持续经营产生重大影响。公司出于谨慎性原则,对北京宝沃借款、往来欠款、担保事项以及公司持有的北京宝沃股权事项回收等将计提大额减值准备,上述减值预计影响2021年度利润总额 -47.04亿元左右,另考虑公司因持有北京宝沃的股权确认投资收益等,预计共影响2021年度利润总额-53.26亿元左右。
目前本案尚未开庭审理,最终裁决如何均存在不确定性。福田汽车将积极维护公司的合法权益,继续跟进北京宝沃事项破产清算的后续进展并及时披露,提示投资者注意投资风险。 北京宝沃相关资产被查封 早已进入停摆状态 此前,北京宝沃因财务枯竭,确实无力清偿到期债务,并且资产不足以清偿全部债务,已于4月8日召开临时股东大会,决议依法申请破产清算,并于4月8日向北京市第一中级人民法院提交了相关申请。
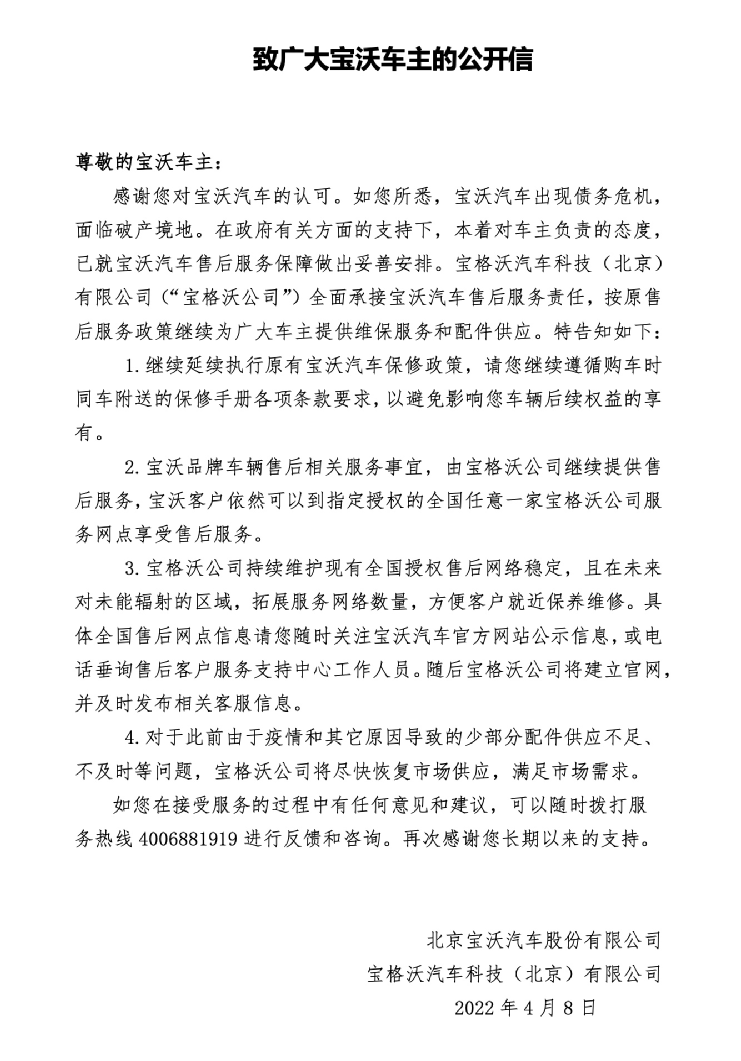
公告表示,北京宝沃成立以来亏损严重,为偿还历史债务将资产抵债或抵押,加之受实际控制人引战失败的影响,资金链断裂,融资困难,债务出现严重危机,至今未能恢复生产。申请人已无力清偿到期债务,且资产不足以清偿全部债务。为保护北京宝沃股东及债权人合法权益,依法向法院申请破产清算。 陷入停滞的北京宝沃破产的迹象早已暴露。去年12月9日,北京宝沃相关资产被北京市第三中级人民法院查封,本次查封财产账面价值22.09亿元,本次查封的资产均为北京宝沃生产经营所必需。 今年1月28日,北京宝沃因资金枯竭,无法继续维持运营,已进入停摆状态。北京宝沃的生产经营已停滞,存放于密云工厂内的资产已被法院整体查封,短期内不存在引入新的资金恢复生产的可能,北京宝沃对外负债基本上已逾期,且资不抵债。 曾经的“BBBA”现已陨落 神州系带崩宝沃 资料显示,2014年,中国商用车品牌福田汽车斥资500万欧元收购宝沃,随后在2016年北京宝沃汽车股份有限公司正式成立。据悉,宝沃汽车是德系百年老牌汽车品牌,被收购后的北京宝沃曾自称与奔驰、宝马、奥迪齐名为“BBBA”。 不过,宝沃汽车的产品市场反响较差,业绩表现也不尽如人意,最终遭到福田汽车的抛弃。2018年12月,福田汽车将宝沃汽车67%股权成功转让给长盛兴业,成交价格39.73亿元。随后又在2019年转手给陆正耀的神州优车,交易完成后,神州优车直接成为北京宝沃的第一大股东。 神州系曾一度“盘活”北京宝沃,宝沃联手神州布局汽车新零售。通过与神州优车牵手,宝沃或将获得更好更快的发展。此前,神州优车对外宣称要打造汽车的“全产业链布局”,在车辆大数据及用户大数据为基础,将购车、车贷、保险、服务、卖车、出行等与汽车重度相关的业态串联起来形成闭环圈层。牵手宝沃也成为神州优车基于自身发展规划的最佳选择。数据显示,受益于神州系订单采购,2019年,北京宝沃销量增至5.45万辆。 但随着瑞幸咖啡财务造假一事发酵、神州租车私有化退市,神州系的发展也走向了下坡路,相关公司陷入财务危机,北京宝沃“输血之路”就此中断。 至今,神州优车关于宝沃的股权转让款也未能还清。1月4日,福田汽车发布《关于公司到期未收到北京宝沃股权转让尾款的公告》称,截至2020年12月31日,公司尚有16.71亿元(含利息)北京宝沃股权转让尾款未收到。担保人神州优车存在无法履行担保义务的风险。3月25日,福田汽车公告称,公司关于14.8亿宝沃转让款仲裁案获受理。值得注意的是,陆正耀成为被申请人之一。 宝沃汽车发布致车主的公开信 售后服务已妥善安排 此前,北京宝沃还发布了致广大宝沃车主的公开信,并表示,宝沃汽车出现债务危机,面临破产境地。在政府有关方面的支持下,本着对车主负责的态度,已就宝沃汽车售后服务保障做出妥善安排。宝格沃汽车科技(北京)有限公司全面承接宝沃汽车售后服务责任,按原售后服务政策继续为广大车主提供维保服务和配件供应。
来源:中国基金报记者 李智、红星新闻记者 吴丹若 如有侵权 请联系删稿 |




