时间
更多
首页 >> 今日资讯 >>最新推荐 >> 陕西省防总公布2022年全省防汛抗旱责任人名单
详细内容

陕西省防总公布2022年全省防汛抗旱责任人名单

时间:2022-05-17     【转载】   来自:陕西发布   阅读

  

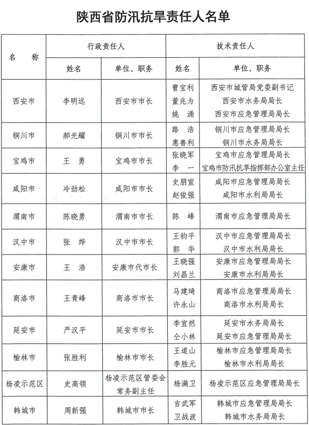
日前,省防总公布了2022年全省防汛抗旱责任人名单。


为了扎实做好今年防汛抗旱工作,根据国家防总和省委、省政府加强防汛抗旱责任制的要求,省防总落实了全省12个市区防汛抗旱工作行政责任人、技术责任人及9条主要江河、12个市区城市防汛、98座大中型水库防汛行政责任人、技术责任人187名。为促进各责任人认真履行防汛抗旱职责,现将责任人名单予以公示。各防汛抗旱责任人要认真履行职责,切实负起领导责任,全力做好防汛抗旱工作,确保今年安全度汛和抗旱用水安全。

   


图片


图片


图片


图片

图片


图片

图片



【编辑:张洁】
免责声明:如有侵权,请联系删稿


最新评论
请先登录才能进行回复登录
技术支持: 善源网络.善建站 | 管理登录
seo seo