|
突发!多地卫健委被查,涉垄断药械采购时间:2023-03-09 多地政府部门被立案调查 近日,陕西省市场监管局宣布对汉阴县人民政府启动立案调查。
原因是,其印发的《汉阴县2022年工业稳增长十条措施》(汉政办发〔2022〕44号)规定:“在同质同价条件下,政府性投资项目优先使用本地产品”,严重排除、限制了外地产品公平竞争的机会。 无独有偶,绥化市卫生健康委员会将某保险公司指定为绥化市医疗机构的保险单位,规定市内医疗纠纷“定责定损”由某司法鉴定中心等5家机构承担,涉嫌滥用行政权力排除、限制竞争行为,被黑龙江省市场监管局依法立案调查。
作为权力部门,一旦存有“偏私”,成为少数人的利益的代表,于正常开放、良性的竞争秩序无疑是毁灭性的打击。 而事实上,这样的案例在国内不是少数。并且,在医药领域,这种行为已逐渐渗透招标、采购、配送等各个环节,严重扰乱相关 药品、耗材、器械设备市场。 国家曝光药械采购、配送垄断 大批卫健局被点名! 针对此类不正之风,国家也动作不断,与地方双管齐下打出“组合拳”。 2022年,国家市场监管总局对滥用行政权力排除、限制竞争行动案件进行了多批次通报。 除了绥化市卫生健康委员会,益阳市资阳区卫生健康局、益阳市安化县卫生健康局、都安瑶族自治县卫生健康局、衡南县卫生健康局、衡阳县卫生健康局、双峰县卫生健康局等政府单位均因滥用行政权力排除、限制竞争行为被通报。 披露情况显示,地方卫健部门滥用行政权力,通过签订合作协议等方式垄断、制定配送、采购,以及限制医疗机构自主选择配送权和招标权的现象突出。 如都安瑶族自治县卫生健康局在2022年6月被国家市场监管总局曝光,在2020年1月8日,将含有“在同等条件下,全县所有医疗单位优先采购河池市御堂医药有限责任公司的一次性耗材、中药饮片、医用化验试剂等药品医疗器械”内容的文件转发至县直医疗保健单位、各乡镇卫生院,要求认真执行。 文件下发后,2020年1月至10月,该县人民医院、中医医院、妇幼保健院、乡镇卫生院先后与某医药有限公司签订了配送协议。 2021年7月23日,双峰县卫生健康局(甲方)与某公司(乙方)签订《药品、耗材、设备购销战略合作协议》,该协议约定:“甲方辖区内所有公立医疗机构所需药品、耗材、器械设备等拿出一定比例的采购量给乙方。甲方以文件的形式下达指标到所辖公立医疗机构,由乙方与有关公立医疗机构签订供需合同”。 在此类“政企合作”模式下,个别企业轻而易举便能拿到一个地区大部分的药品、耗材、器械设备份额,排除其他企业进入市场的可能,这对于整个行业都是极其不健康的,彻底遏制势在必行。 新型行政垄断行为不断涌现 ,国家的“精准围猎”也随之而来。 以广西为例,2月20日,广西市监局在全区部署开展强化民生领域反垄断执法“破壁”专项行动,行动从2023年2月开始至2023年10月结束。
明确专项行动将重点聚焦医疗卫生、政府采购、招投标等重点行业和领域,查处滥用行政权力妨碍商品自由流通、排斥或者限制外地经营者、限定或者变相限定交易、制定含有排除限制竞争内容的规定等行为。
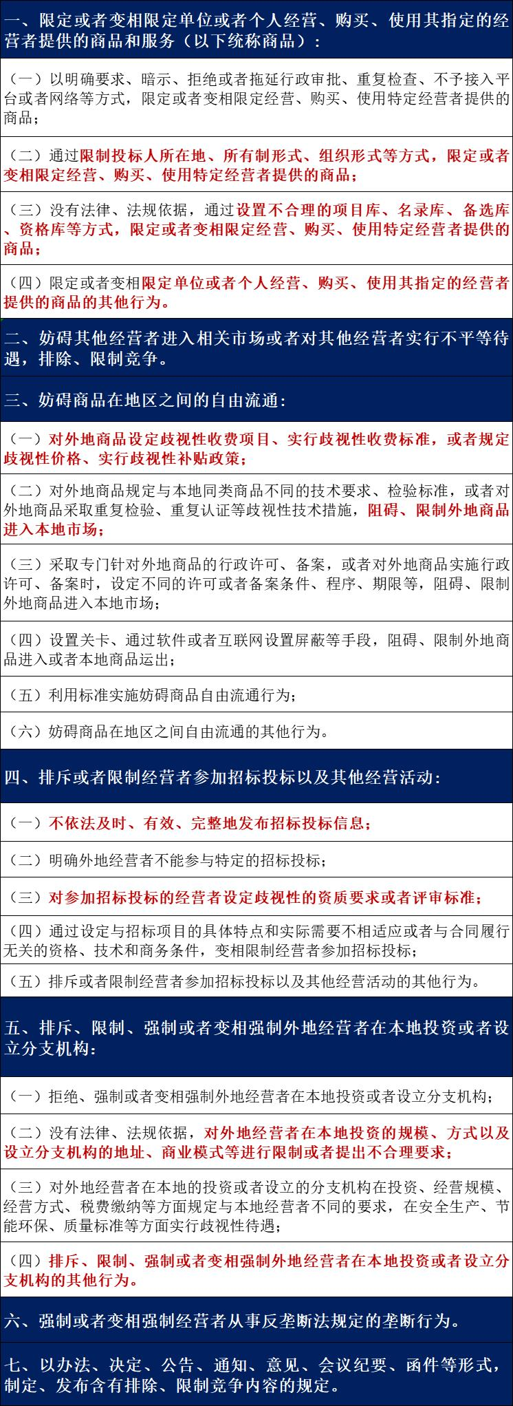
而针对不断涌现的新型行政垄断行为 ,2022年6月,国家市场监管总局《制止滥用行政权力排除、限制竞争行为规定 (征求意见稿)》中,就对行政机关滥用行政权力排除、限制竞争的7大类违规行为做出了明确规定,其中包括在招投标领域,产品市场准入中进行地方保护、指定交易、市场壁垒等内容。 ▼滥用行政权利排除、限制竞争七大类违规行为▼
毫无疑问,在建立对行政垄断行为更加全面、清晰的认定之后,国家和地方的“组合拳”将充分发挥威力,对全国范围内药械采购、配送的垄断行为,展开更严格的清查。 一些地方的新型行政垄断,如通过招标、特许经营等方式来指定特定企业经营某些业务,排除其他企业进入市场等行为,将得到全面打击,从而为全体医药企业、从业者创建一个清明、公平、良性的发展环境。 图文来源:医疗器械经销商联盟 【编辑:张洁】 免责声明:此文版权归原作者所有,若有侵权请与我们联系,我们将及时删除!联系电话:4000291515 |





